一图读懂
毕业学生团员团组织关系转接指引图
左右滑动查看文字版指引
一、团员档案类
1.问:团员档案有什么重要作用?
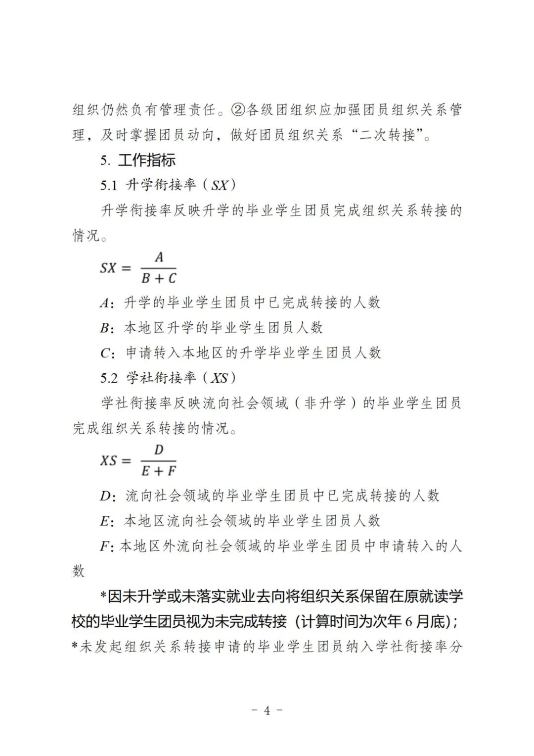
2.问:团员档案主要包括哪些材料?
3.问:首要团员档案是什么?


Copyright 2024 All Rights Reserved 版权所有 ©熊猫速聘
蜀ICP备2021007467号-5
川公网安备51018202000100号
地址:四川·成都 EMAIL:3588390024@qq.com
ICP经营许可证:川B2-20211270 人力资源证: 510182102021
Powered by PHPYun.